你的位置:凤凰彩票(welcome)APP下载 > 分分彩 > 凤凰彩票welcome 高考物理 | 弄懂这80道经典题, 考试不下85分!
凤凰彩票welcome 高考物理 | 弄懂这80道经典题, 考试不下85分!
发布日期:2026-01-26 22:09 点击次数:168

高考物理试题的一个显著特点是灵活多变。
出题者们为了考查学生的综合能力和创新思维,会不断地变换试题的形式和内容。他们可能会将多个知识点融合在一道题目中,也可能会设置一些新颖的情境,让学生们在陌生的环境中运用所学知识进行解答。
例如,在力学部分,可能会结合生活中的实际场景,乐鱼体育官方网站如汽车的行驶、运动员的运动等,来考查学生对牛顿定律的理解和应用;在电学部分,可能会涉及到电子设备的工作原理,凤凰彩票让学生们分析电路中的电流、电压等参数。这种灵活多变的试题形式,对学生们的应变能力提出了很高的要求。
面对如此繁多且灵活多变的高考物理试题,我们要学会以不变应万变,而这其中的关键就在于总结。
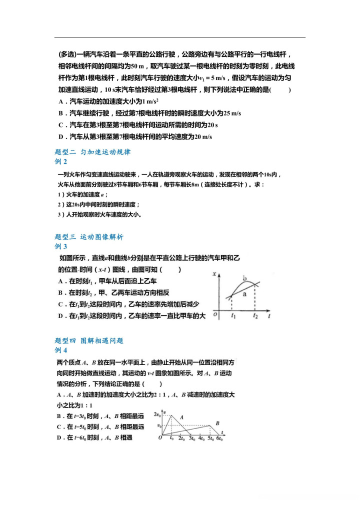
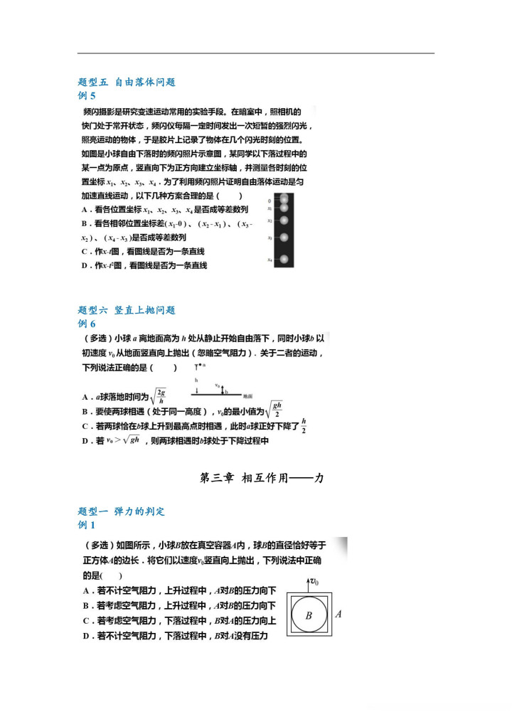
今天给大家分享【高考物理82道母题清单】,由于文章篇幅有限,以下是部分内容截图,如果需要完整电子版,后台悄悄说【资料】即可!






下一篇:没有了
上一篇:凤凰彩票welcome 农村教师十年能拿副高, 城市百人挤破头, 跨区支教暗藏机遇?




备案号: